Week 10 - More Kubernetes¶
Welcome to week 10. Now you should have a working 1 replica Deployment of your application that you have tested with port-forwarding.
In this lab we'll cover exposing the app to the world through Kubernetes Service and Ingress. The applications' database should move to a separate pod. In accordance with Kubernetes statelessness practices, the environment variables should be saved to Secret and ConfigMap resources separately from the Deployment.
It is a strong suggestion to go through the Kubernetes lecture slides as theory is covered more thoroughly there than in this lab guide.
Development requirements¶
There are no new development requirements this week. Ensure all features from previous phases continue to work as expected after deploying your application to Kubernetes.
Operations requirements¶
Below you will find new operational requirements to implement. These requirements focus on production-ready Kubernetes deployments and CI/CD automation.
Kubernetes Services and Ingress¶
Danger
DO NOT try to install an Ingress controller (not to mix up with object Ingress that you do have to create) in your namespace. This is not possible and not allowed in our student cluster. We have provided a centrally installed Ingress controller for you.
Last week we showed you how to access your deployed pod by forwarding the exposed port to your local computer. This gives easy and statically configurable access to your application for short term testing.
But Kubernetes is designed to allow pods to be replaced dynamically, as needed. This means that pod IP addresses are not durable, they can change after Deployment restart.
This brings us to Services. A Service identifies its member Pods with a selector. For a pod to be a member of the Service, the Pod must have all the labels specified in the selector.
There are different types of Services, we are going to cover two of them here: NodePort and ClusterIP.
ClusterIP exposes the Service on a cluster-internal IP address. This means that the ClusterIP makes the Service only reachable within the cluster. This is good for connecting different services inside your namespace, for example enabling communication between database and application pods. ClusterIP alone does not enable external access to your application.
NodePort exposes the service on each Kubernetes node's IP at a static port (the NodePort). Traffic that reaches any node's IP address at the specified port gets forwarded to the respective service and the pods that are the member of this service. This is good for testing external access, but then the client trying to reach the application should have the ability to access arbitrary ports on the Kubernetes host nodes. This is not very secure or comfortable for web applications.
Complete
- Create a Service to expose your application.
- The Service should use an appropriate type.
Now, for testing, you can use port-forwarding again by forwarding the Service port. But the application is still not accessible from the world through a web address. To expose the app to the world you should use a Kubernetes resource called Ingress.
An Ingress is an intelligent Load Balancer. It Exposes HTTP and HTTPS routes from outside the cluster to Services within the cluster. This does not expose arbitrary ports or protocol. The Ingress concept lets you map traffic to different backends based on rules you define via the Kubernetes API. It can also be configured to give Services URL-s and to terminate SSL / TLS.
For host address use the name <your-app-name>.kubernetes.devops.cs.ut.ee. If you use some other format or suffix, the Ingress won't work.
Complete
- Create an Ingress to route external traffic to your application.
TLS certificates¶
Danger
DO NOT try to install operators in your namespace. This is not possible and not allowed in our student cluster. Operators can only be installed by cluster administrators.
We have set up an operator called cert-manager. An Operator is a controller that automates the management of complex applications in Kubernetes. The cert-manager creates TLS certificates for workloads in the Kubernetes cluster. It also renews the certificates before they expire. The operator has been configured to attain the certificates from ACME Let's Encrypt issuer.
Complete
- TLS certificates must be automatically provisioned for your Ingress.
- Use cert-manager to automate certificate creation and renewal.
- Add the appropriate annotation to your Ingress resource to trigger cert-manager.
- Your application should be accessible via HTTPS.
Hint
Examples in lecture slides.
Database Deployment¶
It is time to move your database to a separate container and then to a separate Resource on Kubernetes. It is your choice if you deploy a standalone Deployment of your database or use an Operator to set up a replicated database. We have installed the CloudNativePG operator on Kubernetes that provides PostgreSQL database. We currently have no other database operators available.
Deploying the database separately (and replicated) will give your application more resilience against Pod restarts. At the moment you are not required to run a replicated database, but it might be good to plan for the future. A replicated database contributes towards the application being stateless in Kubernetes.
Danger
DO NOT try to install operators in your namespace. This is not possible and not allowed in our student cluster. Operators can only be installed by cluster administrators.
Here is an example manifest for using CNPG operator PostgreSQL cluster.
apiVersion: postgresql.cnpg.io/v1
kind: Cluster
metadata:
name: postgresql-cluster
namespace: <your-team-namespace>
spec:
instances: 2
bootstrap:
initdb:
database: appDB
owner: app
secret:
name: app-secret
storage:
size: 1Gi
This manifest creates a new empty PostgreSQL database. Figure out what the secret here should contain. Apply it with the kubectl apply -f <filename>.yaml command.
When setting up other types of database try finding guides that set up a StatefulSet object for the database. For example, like this MongoDB guide.
For storage, you can use the emptyDir option at the moment. This means that the storage isn't persistent, we'll cover persistent data solutions like Longhorn next week. Use the minimal size (up to 400Mi) for emptyDir.
Complete
- Deploy your database as a separate resource from your application on Kubernetes.
- One replica is enough for now.
- Use emptyDir for storage.
Hint
If you have trouble connecting to your database setup service from your application pod look into how to use NetworkPolicies. There is also an example in the lecture slides.
Configuration management¶
There are resources called Secret and ConfigMap on Kubernetes for managing configuration data. They can be mounted into a container as a configmap volume or secret volume. Larger datasets (images, videos etc) should use a different storage device (like emptyDir this week).
Complete
- All environment variables must be stored in Kubernetes ConfigMaps.
- No hardcoded values should exist in your application code or deployment manifests.
- All sensitive information (passwords, tokens, connection strings) must be stored in Kubernetes Secrets.
- No secrets should be committed to your GitLab repository or visible in your CI/CD pipeline logs.
- Your application deployment should reference ConfigMaps and Secrets. There are different ways to do this in the Deployment / StatefulSet manifest.
- The Secret and ConfigMap objects should still be deployed from your CI/CD pipeline.
- Use manifest files to populate the Kubernetes ConfigMap.
- Use GitLab secrets to populate the Kubernetes Secret.
This implementation offers the ability to store configuration externally and inject it when the container runs. This means that it is easier to make changes to the variables - you don't have to modify the image, just change the values stored in the resources. Configuration management resources are read-only for containers but editable for a Kubernetes user. Changes made in ConfigMaps and Secrets are propagated to connected containers.
GitLab-Kubernetes integration¶

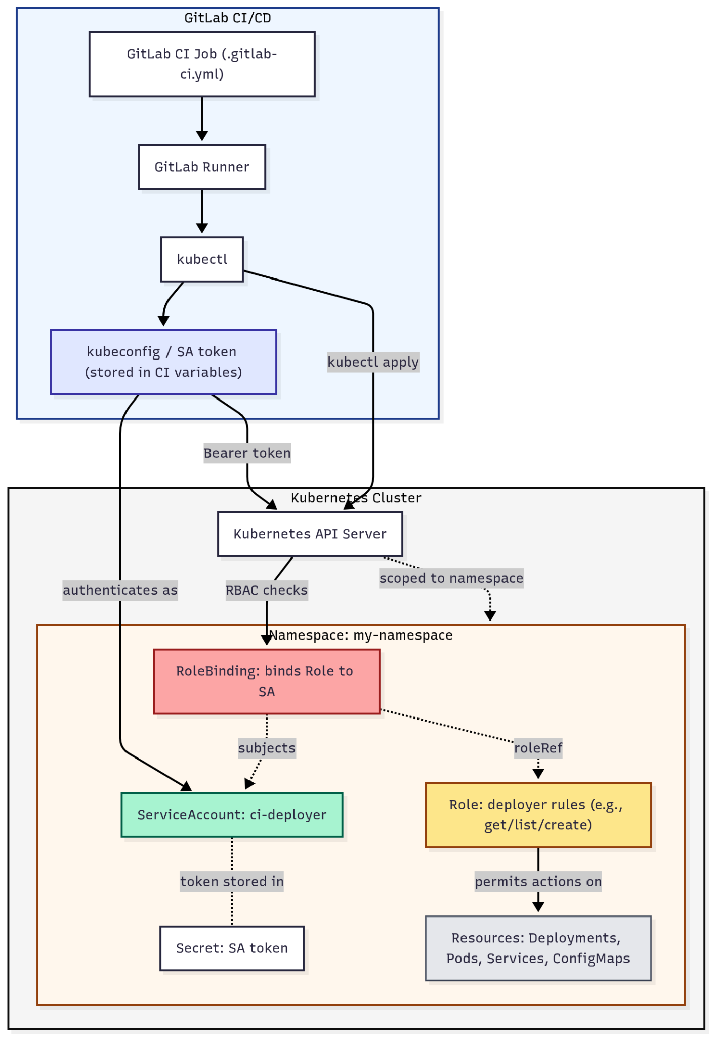
There are some extra steps to enable GitLab to manage resources inside your Kubernetes namespace through the CI/CD pipeline. You need to use Role-Based Access Control (RBAC) authentication. RBAC refers to the idea of assigning permissions to users based on their role within an organization. It offers a simple, manageable approach to access management that is less prone to error than assigning permissions to users individually.
In Kubernetes this is implemented through resources called ServiceAccount, Role and RoleBinding. The Role defines a set of permissions within a specific namespace. It describes which API resources and actions are allowed. The RoleBinding connects a Role to a ServiceAccount (or User). It Grants the ServiceAccount the permissions defined in the Role. And finally the ServiceAccount provides an identity for a process like the GitLab CI/CD pipeline runner. This will allow the GitLab repository pipeline runner to deploy new cluster objects.
Here is an example of ServiceAccount, Role and Rolebinding objects, that follow a sensible least-privilege option:
apiVersion: v1
kind: ServiceAccount
metadata:
name: cicd-serviceaccount
namespace: <namespace>
---
apiVersion: v1
kind: Secret
metadata:
name: cicd-serviceaccount-token
namespace: <namespace>
annotations:
kubernetes.io/service-account.name: cicd-serviceaccount
type: kubernetes.io/service-account-token
---
apiVersion: rbac.authorization.k8s.io/v1
kind: Role
metadata:
name: cicd-serviceaccount-role
namespace: <namespace>
rules:
- apiGroups: [""]
resources: ["pods", "pods/log", "configmaps", "secrets"] # does not include Services
verbs: ["get", "list", "watch", "create", "update", "patch", "delete"]
- apiGroups: ["apps", "extensions"]
resources: ["deployments", "replicasets", "statefulsets"]
verbs: ["get", "list", "watch", "create", "update", "patch", "delete"]
---
apiVersion: rbac.authorization.k8s.io/v1
kind: RoleBinding
metadata:
name: cicd-serviceaccount-rolebinding
namespace: <namespace>
roleRef:
apiGroup: rbac.authorization.k8s.io
kind: Role
name: cicd-serviceaccount-role
subjects:
- kind: ServiceAccount
name: cicd-serviceaccount
namespace: <namespace>
This manifest also includes a kubernetes.io/service-account-token type Secret that later will be used for generating KUBECONFIG for the GitLab pipeline.
Kubernetes deployment inside the CI/CD¶
Danger
Do not use your personal account or credentials for deploying resources with the GitLab CI/CD pipeline!
Now that a ServiceAccount has been made, there's one more step - crafting the KUBECONFIG file for that ServiceAccount, which should be inserted into the CI/CD pipeline as credentials. Sadly, this process is slightly convoluted with just kubectl. You can run a bash script to generate the KUBECONFIG:
# Define variables for namespace, service account, secret names
NAMESPACE=<namespace>
SERVICE_ACCOUNT_NAME=cicd-serviceaccount
SECRET_NAME=cicd-serviceaccount-token
# Extract the token, CA data, and API server from the secret
TOKEN=$(kubectl get secret $SECRET_NAME -n $NAMESPACE -o jsonpath='{.data.token}' | base64 --decode)
CA_DATA=$(kubectl get secret $SECRET_NAME -n $NAMESPACE -o jsonpath='{.data.ca\.crt}')
API_SERVER=$(kubectl config view --minify -o jsonpath='{.clusters[0].cluster.server}')
# Generate the KUBECONFIG file
cat <<EOF > ${SERVICE_ACCOUNT_NAME}-kubeconfig
apiVersion: v1
kind: Config
clusters:
- name: user@kubernetes
cluster:
certificate-authority-data: $CA_DATA
server: $API_SERVER
contexts:
- name: user@kubernetes-${SERVICE_ACCOUNT_NAME}
context:
cluster: user@kubernetes
namespace: $NAMESPACE
user: $SERVICE_ACCOUNT_NAME
current-context: user@kubernetes-${SERVICE_ACCOUNT_NAME}
users:
- name: $SERVICE_ACCOUNT_NAME
user:
token: $TOKEN
EOF
echo "KUBECONFIG file created: ${SERVICE_ACCOUNT_NAME}-kubeconfig"
This process can be simplified with other tools, like Lens or kubectl-view-serviceaccount-kubeconfig-plugin, which make the process of getting the KUBECONFIG file much more straightforward.
Now that the CI/CD pipeline has credentials for deploying to the Kubernetes cluster, you can use the kubectl command in your pipeline to deploy resources to the cluster.
Complete
Automate deployment of Kubernetes resources to the cluster by creating a deploy stage in your GitLab CI/CD pipeline.
Documentation requirements¶
What we expect your documentation to include?
Kubernetes architecture
- What is your high-level Kubernetes architecture (Services, Ingress, Deployments)?
- Include a diagram or description of how traffic flows through your infrastructure.
Configuration management
- What environment variables are stored in ConfigMaps?
- What sensitive data is stored in Secrets?
CI/CD pipeline
- How does your Kubernetes deployment stage work?
Tasks¶
- Create Kubernetes Service and Ingress resources for your application.
- Configure TLS certificates using cert-manager annotations.
- Separate database and app deployments.
- You can use the available CNPG operator.
- You can deploy the database yourself in a separate Deployment.
- One database replica is enough, for now...
- Set up GitLab <-> Kubernetes integration.
- Create a ServiceAccount, Secret, Role, and RoleBinding in Kubernetes.
- Add the
kubeconfigto GitLab CI/CD variables.
- Move all environment variables to ConfigMaps and all secrets to Secrets.
- Remove any hardcoded values from your code and manifests.
- Ensure no secrets are committed to GitLab or exposed in pipeline logs.
- Add a deployment stage to your GitLab CI/CD pipeline.
- Automate the deployment of your application to Kubernetes.
- Keep phasing out all VM-related deployment configurations and processes.